
바람이 불 때 전선에서 생기는 소리, 깃발이 펄럭이는 자연현상을 통해 karman 소용돌이의 존재가 알려져 있다. 이 현상은 유체의 흐름 중에 놓인 장애물 (bluff body 혹은 shedder bar라고도 함.)의 하류에 상호 규칙적으로 발생하는 소용돌이에 의해 생긴다.

유체의 흐름상에 수직으로 삼각주 (delta body)와 같은 장애물을 설치하여 흐름에 의해 삼각주 하류에서 발생되는 소용돌이 및 와류 발생수를 직접 주파수로 감지하여 유량을 측정하며 스팀, 기체, 부식환경, 고온 및 고압 환경, 저점도 액체의 유량 측정에 범용으로 사용된다. (스팀, 기체 및 저점도 액체)
유체의 유속변화에 따른 소용돌이 발생수를 직접 주파수 변화로 감지하는 유속변화형과 소용돌이 발생에 의해 소용돌이 발생체에 작용되는 힘의 변화를 주파수 변화로 감지하는 압력변화형으로 나눌 수 있다.

와류의 주파수는 karman’s law에 따라 유속에 비례한다. 이 와류에 의한 발생 압력은 삼각주내에 삽입된 sensor에 교체응력을 발생시키며, 이 응력은 압전소자의 전하량으로 변화시키고 이 전하량은 Preamp에서 전류 pulse로 변환되어 출력되게 된다.

Vortex meter의 특징으로는 impulse line이 없어 설치가 용이하고, 유지관리해야 할 moving part가 없으며, leak 가능성이 거의 없고 power 소모량이 작아 remote area에서도 사용 가능하다. 또한 압력손실이 매우 낮고, 고형물이 포함된 경우 고형물이 삼각주에 충돌하여 노이즈를 발생시키거나 삼각주를 마모시키므로 고형물 서비스에는 사용을 피하는 것이 좋다. 압력이나 온도, 점도 변화 등 공정 조건 변화에 큰 영향을 받지 않으며, 가스나 스팀의 경우 T/D이 10:1~30:1 정도이며 액체의 경우에는 40:1로 매우 크다. 6”까지는 주로 wafer type을 적용하고 그 이상은 flange type을 적용한다.

비교적 간단한 측정 시스템이라서 경제적이며 석유화학, 발전소, 스팀 등 에너지 분야에서 포화스팀, 과포화스팀, 압축공기, 질소, 액화가스, 연도가스, CO2, 솔벤트, 보일러급수, 응축수, 불소가스 등 유량 측정에 광범위하게 사용된다.
Vortex 유량계 설치관련 최적의 성능을 유지하기 위해 유량계 입구와 출구에 유체의 flow pattern을 균일화할 필요가 있다. 전단에 reducer, elbow, valve등이 있을 경우 충분한 이격 거리를 유지해야 하며, 후단에도 적어도 5D 이상의 직관부를 설치해야 한다.


배관진동이 심한 라인에는 적용해서는 안되며 아울러 온도 및 압력 센서가 내부적으로 장착되어 질량유량을 측정할 수도 있다. 설치시 중요한 사항으로 flooded 상태로 측정을 해야 하므로 만약 수직상태로 설치되어야 한다면 upward flow가 되도록 하거나 불가피하게 downward flow일 경우 후단 sealing이 되도록 해야 한다.

가스를 측정할 때 배관내 액체가 accumulation되지 않아야 한다.

Sensor는 upside down방향으로 설치해서는 안되며, 최소 속도는 1.5m/s이상이어야 한다.


유체가 bluff body를 통해 흐를 때 후단에 karman vortex라고 하는 와류가 장애물의 양측으로부터 교대로 형성되면서 압력 pulsation이 발생된다. 이를 body 내부의 piezoelectric element sensor에서 감지하여 와류와 동일한 펄스의 주파수를 발생하여 전기적 신호를 내보낸다. 이렇게 생성된 펄스의 주파수는 흐르는 유량에 비례한다.


Vortex 유발을 일으키는 shedder bar 혹은 bluff bar가 유로 내부에 설치되어 소용돌이를 잘게 만들어낸다. 이 소용돌이는 압력센서에 의해 감지되어 유량으로 전송된다.

Bluff body를 통과한 후 나타나는 소용돌이로 인해 고압, 저압이 나타나며 이 압력 차이는 정확히 소용돌이의 주파수와 일치한다. 소용돌이 사이의 거리는 흐름의 유량에 상당하여 흘러가는 소용돌이 수를 계산하여 유량을 측정한다. 속도가 너무 느릴 경우 단면적을 줄여서 극복할 수 있으며 온도 sensor도 설치하여 온도보상에 이용할 수도 있다.

Vortex shedding동안 발생하는 소용돌이의 주파수를 측정하기 위해 사용하는 센서 type인 piezoelectric sensor는 전하를 발생시킨다. 아울러 소용돌이의 생성은 베르누리 원리에 따른 동압을 발생시키고 vortex core에서 압력이 가장 낮고 중앙으로부터 멀리 떨어질수록 압력이 커져 소용돌이가 통과하면서 delta P sensor를 이용, 이러한 압력변화를 측정하여 digital frequency를 생성한다.

대부분의 vortex meter의 d/D의 범위는 0.22~0.26 정도이다. Meter가 클수록 주파수는 낮아지므로 vortex meter의 최대 크기가 제한되어 있으며, 12”이상은 accuracy가 낮고 orifice에 비해 오히려 더 비싸서 잘 사용하지 않는다. 최대 유속 4.6m/s이하이며, 점도가 높거나 유량이 낮은 경우 적용에 제한이 된다.

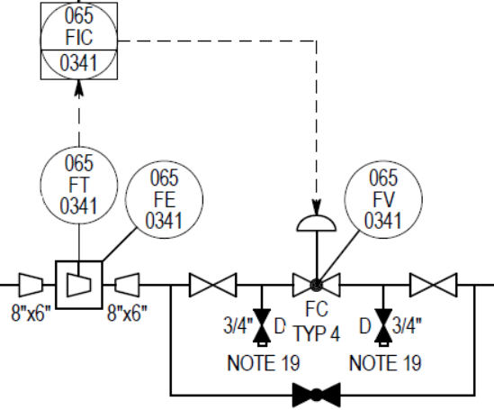
P&ID 표현
#vortex#karman#bluff#shedder#삼각주#delta_body#소용돌이#주파수#와류#교체응력#압전소자#preamp#pulse#shedding#piezoelectric#전하
'전기계장설계' 카테고리의 다른 글
| Pilot Operated Relief Valve 이해 (0) | 2025.02.04 |
|---|---|
| PSV restricted lift (or modulating type)를 적용한 inlet friction loss의 최소화 (0) | 2025.01.30 |
| 면적식 유량계(variable area flow meter) 이해 (0) | 2025.01.17 |
| control valve verification (0) | 2024.12.29 |
| Inverter (VSD) 이해 (2) | 2024.12.29 |