LOPA를 수행하기 전 risk tolerance criteria를 set-up해야 하며, 수행은 하나의 unit나 한명의 분석가에 제한되지 않고 참여 조직의 구성원 전부를 통해 일관적인 기준으로 적용해야 한다. LOPA를 수행하기 위해 필요한 사항을 먼저 살펴보고 이어서 LOPA 각 단계별로 진행할 수 있다.

먼저 사업장내 가치와 추구하고자 하는 방향이 risk management strategy와 align하고, risk를 control하기 위한 효과적인 process safety management system이 있어야 하며, 위험도를 줄이기 위한 safety policy가 있어야 LOPA를 진행할 수 있는 준비가 된다.
이어서 실무 차원에서 위험성 평가팀의 위험 분석 능력으로서 위험성 평가를 단지 법적인 기준만 만족하기 위한 소극적인 활동을 할 경우 확신을 가지고 LOPA를 수행하기에는 한계가 있다. 하지만 위험성 평가가 설계, 절차, 검증, 관리 차원으로 진행할 경우 system의 안전성을 확보할 수 있다.
LOPA를 수행하기 위해서는 data들이 필요하다. 예를 들어 얼마나 자주 설비가 fail되는지? 얼마나 자주 운전원이 실수하는지? 실수나 failure로 인한 결과는 무엇인지? safeguard가 outcome을 방지할 수 있는지? 이러한 정보를 통해 consequence severity, initiating event frequency, IPL PFD의 값을 develop해 나간다.
시나리오에 대한 consequence severity의 범위를 이해해야 한다. 즉, chemical/toxic release, runaway reaction, decomposition, fire, explosion 등이다.
Component failure data
component failure rate 정보를 적용하기 위해서는 먼저 출처를 명확히 하며, typical process에 대해서는 기존 DB를 이용하여 꽤 정확히 특성화할 수 있다. 반면 process가 unique할 경우 failure가능성은 그 공정에 의존하며 운전되는 환경에 의존할 수 있다.
그래서 이 경우 failure rate data의 source는 system으로부터 나오는 actual data이다. 예를 들어, 설비들의 예방 정비, 검사에 대한 신뢰도 (PSV를 2년마다 검사 및 테스트를 하기 보다 매년 수행할 경우 신뢰도는 커짐), 축적된 data와 해석 능력, 검증 절차 등 knowhow에 의해 실제 적용할 data는 같은 사안에 대해서도 사업장마다 달라질 수 있다.
Human error rate
사업장에는 공정내 개별 item들에 대한 failure data뿐만 아니라 운전원의 지식이나 경험과 같은 soft factor, 회사문화 및 행동양식 등에 대한 정보를 가지고 있다. 하지만 주로 human error에 대한 내부 data는 거의 없거나 입증되지 않아 대부분 LOPA에 사용하기 위한 human error rate는 외부 source에 의존한다.

Incident data
사고사례나 아차사고 등으로부터 얻은 data들은 initiating event, IPL, consequence에 대한 data를 developing하는데 유용하다.
IPL로 고려된 component나 human intervention은 예상했던 PFD수준에서 available할 수 있도록 주기적으로 auditing해야 한다. 이를 위해 SIF와 같은 device나 human intervention에 대한 functional testing이 요구된다. 혹은 dike, drainage system, fire wall과 같은 passive protection에 대한 inspection이 필요하며, 특정 IPL의 경우 교체나 예방적 유지관리 (Preventive Maintenance)도 주기적으로 요구될 수 있다. 이러한 전반적인 행위를 통해 IPL에 assign된 PFD를 만족할 수 있으며, proof test 결과는 기록되고 수정사항에 대해서도 관리하며 이러한 정보들은 LOPA 평가팀에 공유되어야 한다.
risk tolerance criteria는 매우 명료할 수도 있고 애매할 수도 있다. 명료한 경우에 tolerable risk에 대한 값과 ALARP으로 risk를 줄이기 위한 값에 대한 정보를 포함하며, 반면 애매한 경우에 IPL 수를 선택하는 절차내에서 숨겨져 있기도 하여, 사업장마다 위험을 판단하기 위한 기준을 이용하기도 하지만 일부 사업장에서는 risk tolerance criteria에 대한 document를 가지고 있지 않다.
모든 위험은 완벽하게 방지할 수 없어서 사업장마다 허용할 수 있는 수준의 위험정도를 define하는 것이 필요하다. 즉, 일관성있고 신뢰할 수 있는 결과를 얻기 위해 위험성평가를 진행하면서 기준을 정하는 것이 아니라 LOPA수행전 반드시 risk tolerance criteria를 정해야 한다.
이러한 기준이 없이 수행할 경우 safety를 improved하기 위한 가정의 오류로 불필요하게 IPL을 추가하거나 정작 중요하게 요구되는 곳에서는 IPL을 집중하지 못할 수도 있다. 일반적으로 적용되고 있는 risk tolerance criteria를 그대로 적용하기 보다는 회사 특성에 맞게 customizing하여 develop시킬 수 있다. Risk criteria가 없다면 어느 누구도 risk target을 알지 못하며 위험성 평가의 의미가 감소될 것이다.
LOPA는 주로 정성적 평가를 통한 위험의 감소 필요성을 느끼되 평가팀에서는 빈도나 최종 사고 결과에 대해 정확히 판단할 수 없거나, 시나리오 자체가 너무 복잡하여 정성적으로 평가하기 어려운 gray area에 대해 적용할 수 있다.
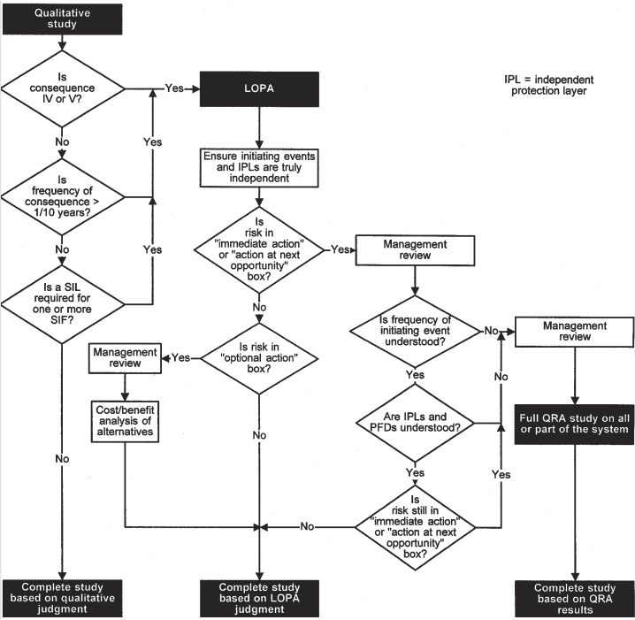
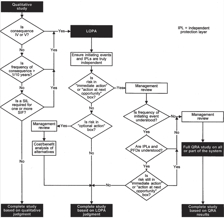
시나리오의 위험도에 따라 LOPA를 적용할 수도 있고 QRA를 적용할 수도 있다.

flowchart for deciding which risk analysis method to use
LOPA guidance로는 기본적 가정, 운전원 training, quality control에 대한 책임을 갖고 risk tolerance criteria를 확정하며, LOPA를 언제 적용할 지에 대한 기준을 제시하고, LOPA로부터 분석된 위험결과에 대한 review, LOPA recommendation에 대한 review, cost benefit 방법에 대한 기준을 만든다.
아울러 표준화된 initiating event frequency, 표준화된 enabling event나 condition, IPL에 대한 표준화된 PFD값, safeguard에 대한 검증 (독립성, 효용성), 높은 빈도의 IPL에 대한 PFD계산 기준, 표준화 table에 없는 IPL에 대한 PFD값 적용방법, consequence category 구분 기준, consequence frequency 계산 기준, 점화확률과 같은 consequence factor probability에 대한 기준, risk tolerance criteria에 대한 위험성 평가 (추가 action 필요여부 결정), LOPA 시나리오에 대한 documentation 절차, LOPA recommendation을 close하는 절차, LOPA결과가 제대로 이행되고 있는지에 대한 auditing 등에 대해 단계별 절차를 develop한다.
LOPA를 수행하기 위한 프로그램들은 기본적으로 MS spreadsheet를 이용하지만 여기에 다양한 data들을 가미하여 user friendly tool을 자체 개발하여 사용하기도 한다. 예를 들어 ABS consulting의 HazardReview LEADER나 Exida의 PROBE등이 있다.
Steps
요약하면 LOPA의 SIL 결정과정은 아래와 같다.
* 시나리오를 screening하기 위해 먼저 consequence를 identify한다.

* consequence에 대한 사업장의 tolerable frequency를 identify한다.
* initiating event를 define한 후 initiating event에 대한 frequency를 identify한다.

* IPL은 identify한 이후 각각의 IPL에 대해 PFD를 assign한다.

* IEF, IPL의 PFD값들을 곱해서 mitigated event frequency를 계산한다. EC (Enabling Condition)과 CM (Conditional Modifier) 정보가 있다면 함께 활용하여 계산이 이용할 수 있다. IPL PFD값을 제외한 IEF, CM, EC의 값들을 곱한 것이 Unmitigated event라고 함.

* mitigated event frequency와 사업장의 tolerable frequency의 기준과 비교한다. (mitigated event는 unmitigated event에 IPL PFD값을 곱한 것임.)

* 만약 risk criteria기준에 만족하지 못한다면 그 차이 즉 risk gap은 SIF 즉 SIS interlock를 적용하여 채우게 된다. 그런데 gap의 크기에 따라 SIF의 SIL을 결정한다.

#LOPA#risk#tolerable#예방정비#IPL#PFD#점화확률#ABS#Exida#PROBE#safeguard#QRA#passive#human_error_rate
'공정위험성평가 컨설팅' 카테고리의 다른 글
| Estimating Consequence and Severity of LOPA (0) | 2025.08.21 |
|---|---|
| Developing Scenario in LOPA (0) | 2025.08.20 |
| LOPA의 기본적 이해 (0) | 2025.08.20 |
| LOPA 분석시 EC(Enabling Condition)과 CM (Conditional Modifier) 활용 (0) | 2025.08.20 |
| LOPA (Layer Of Protection Analysis) 이해 특강 개설 (0) | 2025.05.27 |