
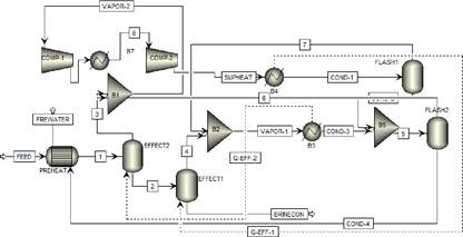
공정내 폐수나 sludge가 펌프에 의해 feed-effluent 열교환기를 통해 circulating stream으로 join되며 이 열교환기에서는 hot condensate의 현열을 전달하여 공정 폐수를 예열한다. Circulation pump는 separation tank로부터 농축된 액체를 evaporator를 통해 순환시킨 후 다시 separation tank로 보내어 closed loop를 형성한다. 이 때 compressor로부터 압축된 vapor의 잠열이 tube내부의 액체에 전달되어, vapor는 응축된 후 hot condensate형태로 system밖으로 배출된다.

Circulation system내 orifice가 있어서 orifice 후단에 저압을 형성하여 flashing을 통해 vapor를 생성하며, flashing이후 생성된 vapor와 잔여 liquid가 separation tank로 가서 상 분리가 되어 liquid는 다시 circulation pump에 의해 feed와 섞여 순환되며, vapor는 top으로 나가 compressor에 의해 압축된 후 thin film evaporator로 공급된다. 이 때 separation tank 상부에 demister가 설치되어 droplet들이 딸려 가지 못하게 한다. vapor압축을 통해 온도 및 압력이 증가한 상태로 evaporator내부로 순환하는 액체에 잠열을 전달하여 tube내 액체를 더욱 농축시킨다. evaporator에서 응축된 hot condensate는 condensate tank에서 1차 flash된 후 응축수는 펌프에 의해 feed effluent exchanger를 통해 feed를 가열하고 condensate는 배출된다.

target농도에서 정상상태에 도달되면 농축된 폐수는 순환 loop로부터 퍼지가 되며, energy balance에 의해 부족한 에너지는 전기나 외부 스팀에 의해 공급될 수도 있고, 잉여 에너지는 system밖으로 배출될 수도 있다.

Vapor상태의 Heat energy를 재이용하므로 Evaporation 공정에서 사용되는 에너지를 크게 줄일 수 있고, Falling film evaporation에서 liquid가 top으로 도입되어 even distribution으로 아래로 흐르면서 tube내벽에서 film을 형성한다. Tube 외부에는 hot vapor가 들어와 heat source를 공급하여 vapor는 응축하여 아래로 떨어지고 tube내부 liquid는 일부 증발하여 separation tank에서 기-액 분리된다.
MVR은 폐 증기의 잠열을 이용하므로 에너지 효율적이며, cost 절감을 할 수 있다. 필요로 하는 유일한 에너지는 compressor를 운전하기 위한 전기이다.
MVR evaporator는 heat pump system 개념을 적용하여 separator에서 flash된 증기는 Evaporator에서 필요로 하는 온도에 상당하는 압력으로 재가압하여 다시 열원으로 사용되며, 응축된 물은 feed인 폐수의 예열에 사용되어 에너지 효율을 높인다. shell로부터 전달된 잠열에 의해 2phase가 separator로 가서 분리후 vapor는 재압축되고 liquid는 feed와 섞여 pump에 의해 recirculation되어 evaporator top tube로 공급된다. Overall heat balance를 위해 필요시 steam이 make-up (D)되거나 excess steam이 release (C)될 수 있다.

간단하면서 유지 관리가 용이한 설계로서 1단 compressor가 사용되고, 압축비는 1.2~2정도이며 회전 스피드는 3,000~18,000rpm이고 thin film evaporator에서 매우 높은 온도가 요구될 경우 다단 compressor가 필요하다.

MVR의 장점으로는 적은 에너지 소비에 따른 낮은 운전비, 열전달 성능이 높아 performance가 높고, compact 설계, 환경 친화적, 에너지 효율성, 이론적으로 steam이나 CW가 필요 없으며, 증발 공정을 단순화하여 운전을 용이하게 한다. 열원으로서 live steam 대신 증발된 vapor를 재이용하고 Vapor 응축은 폐수 농축에 활용되므로 CW가 필요 없어서 MVR은 에너지 효율적인 증발 및 농축 공정으로 conventional evaporator에 비해 90%이상 증발 에너지를 줄일 수 있다.
Evaporator내 증기의 포화온도에 따른 보다 낮은 온도에서 증발을 하므로 재질에 미치는 영향을 최소화하며, MVR은 open heat pump system이며 re-compressed vapor의 온도와 압력은 compressor에 의해 올린다. 고압 스팀을 throttling하여 사용하는 대신 저압 폐증기를 기계적 압축하여 재사용하며 COP (Coefficient Of Performance)는 compressor에 의해 사용된 에너지와 회수되는 순수한 열량의 비이며 경제성을 고려하여 최소 3.5이며 경우에 따라 10이상 적용할 수도 있다.
MVR vacuum evaporator는 효율적으로 process effluent를 처리할 수 있다. 최소한의 전기를 이용하여 재증발 증기를 압축하여 잠열을 키워 열전달에 사용하므로 효율적이다. 이 열은 effluent를 증발시키고 자신은 distilled water로 응축하여 제거된다. vacuum에서 운전되므로 compressor 후단 운전 온도는 60~90도 범위이다.

앞서 언급한 바와 같이 MVR은 낮은 에너지 수준의 폐열인 폐증기를 회수하기 위해 설치되며, 폐증기의 upgrade를 위해 압력과 온도를 높인 후 응축에 의해 회수된다. 방법으로서 압력이 아닌 steam jet을 이용한 TVR (Thermal Vapor Recompressor)을 이용하여 온도와 압력을 올릴 수 있으며, 혹은 동일한 효과를 위해 compressor를 이용한 압축을 하는 MVR을 이용할 수 있다. 경제성이나 환경적 영향을 고려한 에너지 보존 측면에서 MVR이 다양한 분야에서 활용되고 있다. MVR은 TVR과 달리 일반적으로 추가적인 스팀을 요구하지 않아 에너지 효율적이며 따라서 양측의 온도 차이가 낮은 evaporation에서 매우 효율적으로 사용할 수 있고 이 경우 전열면적을 크게 하여 에너지 회수를 극대화할 수 있다.
MVR은 compressor운전을 위해 전기 에너지만 이용하여 스팀 소모량을 없애고 CW사용량을 최소화하여 multi effect operation에 비해 운전비를 줄이고 layout도 compact하게 할 수 있다. VVVF 모터를 적용한 compressor에 의해 capacity도 30~100% 범위에서 운전이 가능하다. Separator를 충분히 크게 하여 droplet이 compressor로 carry over되지 않도록 하며 scrubber를 통해 vapor cleaning 및 이물질을 제거하여 compressor의 안정적 운전을 하고 foaming방지를 고려한다. scrubber후단에 demister를 설치하여 fine mist를 capturing한다.
compressor후단의 superheated steam은 desuperheated된 후 evaporator로 들어가며, MVR은 thin film evaporator나 forced circulation evaporator 등 type에 무관하게 적용될 수 있다.
|
Parameter
|
Multi effect evaporation (MEE)
|
Multi effect evaporation with TVR
|
Multi effect evaporation with MVR
|
|
Capital investment
|
Medium
|
Medium
|
Relatively high
|
|
Operating cost
|
high
|
medium
|
low
|
|
Electrical energy
|
low
|
low
|
high
|
|
Thermal energy
|
high
|
low
|
low
|

위 그림은 1단 증발 공정이지만 요구되는 공정 조건에 따라 multi effect evaporation을 적용할 수도 있다. Vapor recompression에는 2가지 방법이 있다. MVR는 처리할 volume이 매우 클 경우 rotating compressor를 적용하며 단점으로는 마모에 노출되며 특히 vapor내 droplet이 딸려올 경우 심해진다. 두 번째로서 TVR은 기계적인 방법이 아닌 열적인 방법으로서 steam jet을 이용하되, 소량의 고압 스팀을 이용하여 저압 스팀을 가압한다.
Ejector는 저렴하고 유지관리도 용이하여 MVR보다 가격 경쟁력이 있지만, nozzle에서 고속의 흐름에 의해 소음이 심해 acoustic insulation이 필요하다. 에너지 비용이 커질수록 에너지 소모량이 적은 MVR 적용이 증가하고 있다. evaporator내부에서 증기 유속이 낮고 shear rate가 낮아 foam 생성을 최소화하여 condensate quality를 높이고 compressor를 보호할 수 있다. 일정하게 distribution을 하여 wetted tube상태로 운전을 하여 local scaling이나 plugging을 방지한다.


#MVR#TVR#recompression#evaporation#thin_film_evaporation#heat_pump#COP#multi_effect
'기계장치설계' 카테고리의 다른 글
| LNG 증발가스 재액화기 (BOG Recondenser) 이해 (0) | 2025.04.13 |
|---|---|
| ORC (폐열 회수 발전, Organic Rankine Cycle) 이해 (0) | 2025.03.04 |
| STORAGE TANKS DESIGN (mechanical 측면) (0) | 2025.03.01 |
| 상압탱크 sizing 이해 (0) | 2025.03.01 |
| Liquid ring vacuum pump 이해 (0) | 2025.02.13 |