사고개요
2019년 00월 00일 00시 소재 ㈜000에서 소디움알콕사이드* 합성중 화재・폭발이 발생하여 반응기 주변에 있던 근로자 3명이 사망하고, 1명이 부상을 입은 사고임.
* 소디움알콕사이드: 고분자 합성반응 촉매의 일종으로 고체 나트륨과 알코올을 반응시켜 제조함.

사고 발생 건물 및 반응기
사고발생 현황
㈜000는 OLED 원료를 생산하는 사업장으로 제조동 2동, 사무동, 연구동으로 구성 되어 있음.
가. 시설현황
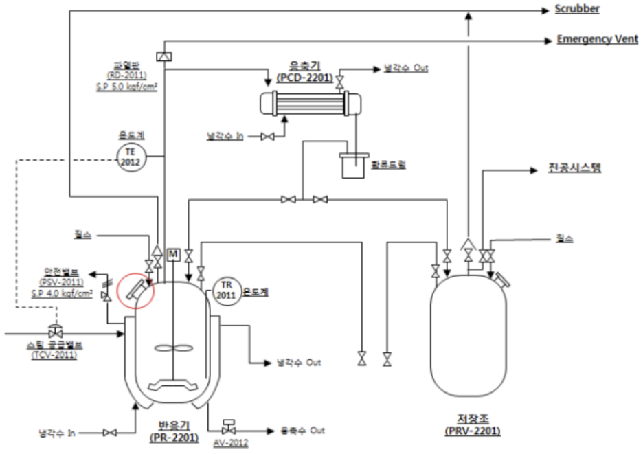
합성반응(파일럿) 설비 현황
사고 발생당시 ㈜OOO는 OOOO(주)의 의뢰를 받아 OOOO(주) 연구원 2명과 함께 소디움알콕사이드를 합성하였음. 사고 발생 설비는 소디움알콕사이드 제조 전용 설비가 아니며, 파일럿 시설임.

소디움알콕사이드 합성 파일럿 공정도
반응식

사진 설명을 입력하세요.
- 고체 나트륨과 2차 알코올의 반응으로 소디움알콕사이드가 생성되고, 부산물로 수소가 발생함.
- 소디움알콕사이드 합성반응은 발열반응이며 고체 원료 사용으로 반응속도가 빠르지 않음.
- 해당 반응의 총 반응열은 약 16,519 kcal 임.
장치 및 설비 명세

사진 설명을 입력하세요.
사고분석
사고발생과정

사진 설명을 입력하세요.

사진 설명을 입력하세요.

반응기 온도 및 교반기 회전수 변화
나. 사고원인분석
과량의 촉매를 일시에 투입
- 과량의 촉매를 일시 투입하여 폭주반응에 따른 반응기의 급격한 온도상승 야기
- 실험실 단계에서 반응속도 개선을 위해 촉매 투입을 결정하였으나 발열반응에 대한 검토가 이루어지지
않아 냉각방법에 대한 절차가 마련되지 않음
- 촉매 투입량에 따른 반응속도 사전 검토 미흡으로 검증량 이상의 촉매를 투입
발열반응에 대한 대비한 냉각 미실시
사고 발생 파일럿 설비는 냉각수를 투입할 수 있는 설비이나 반응열 제어 목적이 아닌 제품 합성 종료 후 제품 냉각 용도이므로 자동 온도 제어 불가능
부적절한 원료투입 방식 채택
발열반응이 발생하는 반응기의 핸드홀을 열고 촉매를 투입하여 반응기 내에 발생한 용매 유증기가 핸드홀을 통해 반응기 외부로 누출됨에 따라 파일럿동 내부에 폭발위험 분위기가 형성됨.
반응기 내 불활성화 조치 미흡
반응기내 불활성화 조치 미흡으로 용매 증기로 인한 폭발위험분위기 형성
Scale up에 따른 위험성 검토 미흡
촉매 투입량을 결정함에 있어 실험실 단계에서 사용한 투입량 기준을 상회하는 양의 촉매를 사전 검증절차 없이 투입함.
부적절한 반응개시 방법 채택
반응원료인 나트륨과 알코올의 혼합물에 촉매를 일시 투입함으로써 촉매 투입과 동시에 반응이 급격히 진행됨.
동종사고 예방대책
1) 촉매 투입량에 대한 검증 및 투입방법 변경
- 촉매 투입량을 결정하기 전에 투입기준을 명확히 하고, 실험 단계에서 투입량에 대한 철저한 사전검증이 필요함.
- 촉매는 일시에 투입하지 말고 교반기가 정상 작동중인 상태에서 소량씩 분할하여 투입함으로써 반응열을 효과적으로 제거할 수 있음.
2) 원료투입방식 변경
- 인화성 액체를 사용하는 반응기의 핸드홀을 통해 원료를 투입하면 인화성 액체 유증기가 반응기 외부로 지속적으로 유출되어 폭발위험분위기를 형성할 우려가 있으므로 호퍼, 용해조 등의 투입설비 검토가 필요함.
- 또한 핸드홀을 통한 원료 투입방식은 반응기내 불활성화 조치를 무력화하여 점화원 존재시 화재・폭발로 이어질 수 있음.
3) 반응개시 방법 변경
- 반응원료인 나트륨과 알코올 혼합물에 촉매를 투입하는 경우 반드시 교반기를 작동한 상태에서 소량씩 분할하여 투입하도록 함.
- 반응원료 중 하나와 촉매를 혼합한 상태에서 또 다른 원료를 분할 투입하는 방식도 검토해 볼 수 있음.
4) 반응억제제 투입
이상반응 감지시 조기에 반응을 종결시킬 수 있도록 반응억제제 투입에 대한 검토가 필요함.
5) 냉각수 공급
발열반응에 대비하여 온도에 따라 충분한 냉각수가 공급되도록 하여야 함.
#소디움알콕사이드#OLED#폭주반응#반응억제제#발열반응#냉각수#합성반응기#나트륨#알코올#유증기#불활성화#scale_up#호퍼
'사고사례' 카테고리의 다른 글
| 중질유 분해공장 폭발사고 [KOSHA] (0) | 2025.03.27 |
|---|---|
| 크실렌 탱크위에서 시료채취 작업중 폭발 [KOSHA] (5) | 2025.03.27 |
| 이차전지 소재 공장의 수소 폭발 사고-KOSHA (0) | 2025.03.22 |
| 가열된 아스팔트에 등유를 투입하여 교반중 폭발-KOSHA (0) | 2025.03.13 |
| 삼불화질소(NF3) 이송 펌프 교체 운전 중 폭발-KOSHA (0) | 2025.03.07 |