주로 sweetening공정에 acid gas 제거용으로 사용되는 amine은 EO와 암모니아를 합성하여 만든다.

Davy process, UK
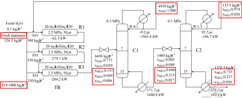
암모니아와 EO가 물 존재하에 가압상태의 reactive distillation column내에서 반응 (1)을 한 후, crude ethanolamine을 얻는다. 반응은 액상에서 진행하고 온도는 60~150도, 압력은 500~2000psig에서 진행하며 EO에 대한 암모니아 몰비는 5~20이다. 이후 증류탑에서 잔여 물을 제거하고 MEA, DEA, TEA를 분리한다.
암모니아와 EO의 비율 그리고 아민의 recycle양에 의해 원하는 product의 조성을 얻을 수 있다. effluent는 separation (2,3) system에서 분리되어 미반응 암모니아와 물은 다시 전단으로 recycle된다.
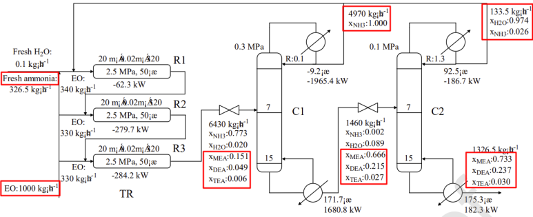
후단의 진공 운전되는 증류탑 (4,5,6,7)에서 pure MEA, DEA, TEA를 분리하고 최종 마지막 column bottom으로는 tar byproduct를 분리하여 외부로 판매가 가능하다.
raw material 기준 amine으로의 yield는 98%이상이다. 원단위 측면에서 MEA, DEA, TEA가 균등하여 33% 섞인 혼합물을 1톤 생산하기 위해 원료인 EO는 0.82톤이 필요하고 암모니아는 0.19톤, 그리고 스팀은 5톤이 사용되며 CW는 300m3이 요구되며 전기는 30kWh가 필요하다.
control측면에서 feed내 EO에 대한 암모니아의 비율 조정을 통해 bottom product내 암모니아의 spec을 control하며 reboiler에 공급되는 에너지량에 따라 MEA, DEA, TEA의 ratio을 유지할 수 있다.
공정 측면에서 반응은 발열반응으로 온도가 올라가 flash point까지 가지 않도록 하며, 반응기내 압력을 충분히 유지하여 EO와 암모니아가 증발되지 않도록 한다.

EO는 암모니아와 느리가 반응하지만 물이 들어가게 되면 반응속도가 빨라진다. 물이 없는 공정에서는 fixed bed catalytic reactor에 ion exhange resin이나 zeolite, clay가 사용된다.

MEA가 초기에 부식이나 solvent loss가 심해 DEA이 사용되어 왔다. 특히 CO2, H2S의 선택적 분리에 적합하고 안정성이 높고 에너지 소비가 낮아 gas industry에서 많이 사용되고 있다.
아민은 적어도 하나의 hydroxyl group (-COH)과 적어도 하나의 amino group (-NH2)으로 구성되며 gas sweetening에 사용되는 common amine들로는 다음과 같다.
- Primary, monoethanolamine (MEA) and diglycolamine (DGA)
- Secondary, Diethanolamine (DEA) and Diisopropanolamine (DIPA)
- Tertiary, triethanolamine (TEA) and methyl diethanolamine (MDEA)
MEA (Monoethanolamine or 2-aminoethanol)의 주요 물성치는 아래와 같다.

아래는 RD (Reactive Distillation) process와 conventional process와의 flowsheet이다.

RD process flowsheet for ethanolamine production

Conventional process flowsheet for ethanolamine production
#sweetening#acid_gas#H2S#CO2#amine#MEA#DEA#TEA#EO#암모니아#진공증류#RD
'공정설계' 카테고리의 다른 글
| Polyol 이해 (0) | 2025.04.29 |
|---|---|
| Batch 반응기 이해 (0) | 2025.04.27 |
| cryogenic service blowdown (Depressurizing) (0) | 2025.03.30 |
| ABS/SAN process 이해 (0) | 2025.03.22 |
| EVA (Ethylene Vinyl Acetate) process 이해 (0) | 2025.03.19 |