Hot oil system은 주로 steam이나 기타 열원으로 공정의 온도를 올리기에 한계가 있는 경우, 예를 들어 heavy component의 reboiler와 같이 고온의 열원이 필요한 경우 고려하며, 아울러 경제적인 측면을 고려했을 때 다수의 user가 있는 경우 적용할 수 있다.

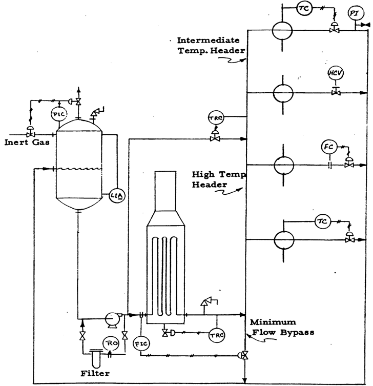
hot oil system overview
Hot oil tank
보통 storage, expansion, venting용도의 inline surge tank가 설치되며 다만 capacity가 매우 큰 경우 별도로 cold oil storage를 설치하여 expansion과 venting용의 small inline drum과 분리할 수도 있다. deinventory 용일 경우 inline tank 크기는 배관을 포함한 total volume의 125%를 고려하며, expansion tank의 크기는 hot oil의 최대 온도와 최저 온도 (min ambient)에서의 부피차이의 2배를 고려한다.
Surge tank의 압력은 가장 높은 위치의 설비에서 양압이 유지되도록 하며 만약 expansion tank가 별도 설치된다면 이는 가장 높은 위치에 놓이며 대기압보다 약간 높게 운전한다. 그래서 어떠한 위치에서의 설비를 통해서도 진공에 노출이 안되어 외부 공기가 들어오지 않도록 해야 한다. 공기 유입시 산화 및 degradation이 될 수 있고, 공기 중 수분의 증발 혹은 공기가 혼합된 flammable 조건을 피해야 한다.
Tank는 inert나 fuel gas로 blanket되어야 하며, 운전 과정에서 열화에 의해 생성된 vapor를 vent할 수 있어야 한다. 외부 기온이 매우 낮아 oil을 가열해야 할 필요가 있을 시 steam heating을 별도로 고려할 수도 있다. Tank는 수평, 수직 모두 가능하며 수직인 경우 vapor space와 contact이 작고 pump suction에 대해 높은 head가 가능하다. 반면 수평일 경우 다른 설비들로부터 gravity flow가 용이하여 전반적으로 elevation을 낮출 수 있다.
Hot oil Heater
주로 fired heater를 이용하며 가끔 용량이 작을 경우 전기히터를 이용할 수도 있다. Heat duty는 process duty와 heat loss 그리고 안전률을 감안하여 결정한다.
Heater Vendor는 film temperature가 최대값을 초과하지 않도록 필요한 최소유량을 define하며, 이는 오일 종류에 따라 다를 수 있어서 hot oil vendor 확인후 max allowable film temperature는 spec에 언급한다. 아울러 oil film을 통한 온도 상승을 제한하기 위해 average radiant heat flux density를 define한다. 일반적으로 10,000 btu/hrft2을 적용한다. 차압은 보통 30psi를 적용하며 경제적인 heater 선정을 위해 더 큰 차압을 적용할 수도 있다.

Circulating pump
Process Upset condition을 감안하여 normal유량의 130~135%를 적용하며 spare를 설치한다.
System을 통해 고온의 오일이 leakage가 일어나지 않도록 seal, lubrication, cooling에 주의를 해야 하며, 보통 mechanical seal과 dead end lubrication 그리고 cooling jacket을 고려한다. Spare pump는 항상 hot stand-by를 위해 check valve에 3/4” bypass를 통해 warming을 한다.
Filter
Sludge 제거를 위해 inline filter를 설치하며 50마이크론 이상의 입자 제거를 하고, 유량은 전체 오일 유량의 10%를 side stream으로 빼내 suction방향으로 circulation한다. Filter 전단에 RO를 설치하여 유량을 적절히 제한하고 filter차압은 15psi를 감안하여, 펌프 후단에서 전단의 차압 값에서 15psi를 뺀 나머지 값을 RO 차압으로 sizing한다.
Piping
Hot oil system 자체가 고압이 아니므로 150lb RF flange를 적용하며 shut down시 surge tank로 deinventory를 위해 gravity방법을 적용하거나 gas를 이용한 가압 draining 혹은 pumping을 하거나 volume이 작을 경우 drum으로 받아 storage로 옮길 수도 있다. 재질은 보통 CS를 적용한다.
Control
각 user로 개별 흐름은 공정 조건에 따라 유량제어, 온도제어, 수동제어일 수 있다. 만약 control valve나 orifice flowmeter가 설치된다면 보다 온도가 낮은 열교환기 후단에 설치한다.
Hot oil온도는 fuel양을 조절하며, 만약 2가지 온도가 필요하다면 series배열을 통해 구현할 수 있고, intermediate temperature user를 위한 차압 유지가 필요하면 bypass line에 차압 controller를 설치할 수 있다.

Safety and environment
Hot oil surge tank에 PSV가 설치되며 아울러 surge drum과 heater사이에 valve가 존재할 경우 heater 후단 배관에도 PSV가 설치된다. Coil failure를 야기하는 heater coil의 과열을 방지하기 위해 hot oil 온도가 높거나 hot oil 유량이 줄 경우 fuel을 cut off한다. Fuel line상의 C/V는 FC를 적용하고, heater minimum flow bypass는 FO으로 적용한다.
Hot oil system은 closed system이라서 환경적으로 issue는 없으며 leak가 일어날 경우 water contamination을 야기할 수 있다.
Duty spec
Hot oil heater package Duty spec에는 공정설명, 운전 조건, site 조건, utility, equipment scope을 define한다.

Hot oil selection

요구 온도가 더 높을 경우
Upto 500 ºC: Molten Salts
Upto 650 ºC: Liquid Sodium
Above 700 ºC: Electrical Heating


hot oil 선택 기준
Viscosity
Useful flow property
Pumpability point decision
Cold temperature application
Density
Power requirement
Cost
Flash & Fire point
Obtained for hazard issues
Safe operating level is decided
Pour Point
Useful in low temperature or low climate applications
Distillation Range
Analyzing fluid composition for alteration caused by overheating.
Vapor Pressure
Confusing parameter to check
Important to know details as can increase operating cost
Life of Fluid
Operational stability
Maintenance
Changeover
Cost of Fluid
Advantages of Hot Oil systems
•Non pressurized system
•No loss system/ Closed circuit
•Point of use location
•No water treatment or Chemical usage
•Less effluent disposal
•No freezing hazards
•Low maintenance cost
•Relatively simple design
Limitations
•Escaping vapors
•Overheating
•Leakage Ignitability
Hot oil degradation 판단 기준
hot oil supplier에 의해 결정을 하되 일반적인 기준은 아래와 같다.
Distillation Range [ <10%]
Kinematic Viscosity [<50%]
Flash Point [ lowers by 100 ºF ]
#deinventory#surge#expansion#열화#안전률#전기히터#fired_heater#heat_flux#degradation#viscosity#pour#flash#overheating#molten_salt
'공정설계' 카테고리의 다른 글
| LBO (Lube Base Oil) 이해 (2) | 2024.12.23 |
|---|---|
| 삼염화인 (PCl3) / 오염화인 (PCl5) 이해 (0) | 2024.12.23 |
| Grading & guard (bed) material 이해 (2) | 2024.12.22 |
| 기본설계 (FEED) 공정 설계 성과품 (2) | 2024.12.20 |
| FEED (Front End Engineering and Design) Verification (1) | 2024.12.20 |