Vent와 drain은 공정상 혹은 시공측면, 테스트 및 commissioning 목적에 부합하도록 요구될 수 있다.
이들은 main piping에 tapping되어 길이는 300mm이내로 제한되며 isolation valve가 있을 수 있고 혹은 때에 따라 valve가 없을 수도 있다.

비록 배관 시스템에서 vent와 drain은 매우 작은 크기이지만 종종 설계과정에서 놓치기 쉽고 무시되기도 한다. 배관 설치이후 나중에 추가를 할 경우 용접 및 이로 인한 test를 수행해야 함에 따라 불필요한 비용과 스케쥴을 별도로 고려해야 한다.
Vent는 배관 시스템내 기체를 제거하기 위해 시스템의 high point에 설치하며, 반면 drain은 배관 시스템내 액체를 제거하기 위해 시스템의 low point에 설치되어 일반적으로 high point vent, low point drain으로 알려져 있다.

Vent, drain의 목적에 따라 2개의 그룹으로 나눌 수 있다. 하나는 hydrostatic test vent drain이고 다른 하나는 process vent drain이다.
Hydrostatic Test Vents and Drains
이들은 수압시험시 leak test를 위해 설치되며 따라서 hydro test를 해야 하는 배관 시스템에 대해서만 고려한다. 즉, 배관의 configuration이 구성된 후 해당 hydro test package내 high point와 low point에 대해 각각 vent, drain을 고려한다.

Vent의 주요 목적은 hydro test를 위해 물을 시스템 내에 채우는 과정에서 공기를 제거하기 위함이며, 만약 공기가 제거되지 않는다면 시스템내에서 압축되어 air bubble을 야기하고 결국 압력 감소가 발생하게 된다. 아울러 vent를 통해 물이 나옴을 확인하여 완벽히 filling되었음을 확인할 수도 있다. 이후 vent는 close된 후 가압이 진행된다. test이후 물을 제거하기 위해 drain을 이용하며 물론 이 때 drain과정에서 진공 형성 방지나 원활한 drain을 위해 vent는 open해야 한다.
만약 수압이 아닌 공기나 질소와 같은 기체를 이용한 medium으로 배관 시스템을 leak test한다면 vent와 drain은 굳이 설치할 필요가 없다. 아래는 typical vent drain의 assembly detail을 보여준다.

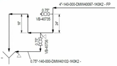
Hydrotest Vent and Drain Assembly Examples
Hydrostatic test vent and drain 특징:
- 수압 테스트용 vent drain은 일반적으로 P&ID상에 표현되지 않으며 detail piping drawing에만 표기된다.
- Hydrostatic drain에는 보통 valve를 설치하지만 vent에는 valve없이 설치되며 valve가 설치되는 경우에는 P&ID에도 표기한다.

- Hydrostatic test vent drain이 P&ID에 표기될 경우 HV, HD처럼 call out하여 process 목적의 vent drain과 구분을 하고, 이들 수압 테스트용 vent drain에는 주로 1회성 목적임에 따라 access를 고려하지는 않는다.
- Hydrostatic vent는 보통 main piping이 1 1/2”이상에 적용하고 1” 미만일 경우 self venting으로 간주하여 별도의 vent는 고려하지 않는다. 다만, drain은 main piping size와 무관하게 모든 배관에 설치한다.
- Hydrostatic test용 vent drain의 size와 arrangement는 piping standard drawing이나 project spec에 specify되어야 한다.
- Valve가 없는 vent의 경우 test이후 threaded plug나 end cap은 seal welded되어야 한다.

Process Vents and Drains
공정용 vent drain은 운전 목적의 start-up이나 shut down 혹은 maintenance를 위해 piping system내에 고려한다. 따라서 이들 vent drain은 P&ID상에 표기되어야 한다. 아울러 항상 valve가 설치되어야 하며 access가 가능한 위치에 설치되어야 한다.

Process vent drain은 plug, cap, blind 등으로 마감되거나 disposal system으로 연결이 되기도 한다.

특히 pump discharge의 경우 drain은 check valve와 block valve사이에 설치되어 check valve downstream 배관상의 액체를 제거하도록 고려된다.

아래는 typical process vent drain의 assembly detail을 보여준다.

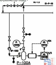
Process Vent and Drain Assembly examples
Vent and Drain 특징
배관상 이미 process drain이 low point에 고려되어 있다면 hydro test drain 역할을 할 수 있으므로 별도의 hydro test용 drain을 설치할 필요는 없다. 아울러 배관 시스템의 high point에 instrument connection이 있다면 hydro test vent 역할을 할 수 있어서 추가적인 hydro test용 vent를 설치하지 않는다.
2phase 흐름처럼 Vent drain이 설치된 배관의 진동이 심할 경우 vent drain을 support할 수 있는 적절한 gusset이나 bracing을 고려해야 한다.
Control valve assembly가 elevated location에 설치될 경우 flat on top reducer를 설치하여 vent를 피할 수 있고, 또한 relief valve outlet line상 flat on top reducer를 설치하여 test용 vent를 피한다.

test과정에서 작업자는 control valve 자리에 vent connection이 있는 temporary spool을 제공한다.
공정 목적에 따라 closed drain system이 있을 경우 hydro test drain은 drain system으로 연결될 수도 있다.
'배관설계' 카테고리의 다른 글
| Piping special design (Slope, Free Draining, Gravity Flow, No Pocket in P&ID) (0) | 2026.01.19 |
|---|---|
| Drip ring (bleed ring, flushing ring) 이해 (0) | 2025.11.01 |
| Vacuum Insulated Pipe (VIP) 이해 (1) | 2025.10.19 |
| GENERAL TWINSEAL Double Block And Bleed Plug Valve (0) | 2025.09.14 |
| wafer type check valve 이해 (0) | 2025.08.22 |